No universo da harmonização orofacial, o lifting facial evoluiu para além das cirurgias complexas. Hoje, os fios de sustentação representam uma das tendências mais procuradas por quem busca um rejuvenescimento facial eficaz e minimamente invasivo. Mas, com uma variedade tão grande de materiais e técnicas — PDO, PLLA, absorvíveis, não absorvíveis — como saber qual é a melhor opção?
Quais são as reais vantagens de cada tipo de fio? E os riscos e desvantagens? Compreender a fundo a ciência por trás desses materiais é fundamental para garantir resultados seguros e satisfatórios.
Para desvendar o universo dos fios de sustentação, apresentamos uma adaptação do trabalho de conclusão de curso de Maria Augusta Freire Barbosa de Almeida, um estudo detalhado que fez parte dos requisitos para a obtenção do título de Especialista em Harmonização Orofacial pelo renomado Instituto Velasco. Convidamos você a mergulhar nesta revisão completa que explora as vantagens, desvantagens e as tendências que moldam o futuro do lifting facial com fios.
Introdução
O processo de envelhecimento faz parte do ciclo de vida de todos os seres, muito embora a espécie humana tenha buscado insistentemente técnicas e métodos para se manter saudável e com boa aparência, de modo a atenuar os sinais de envelhecimento, reviver sua juventude e melhorar sua autoestima. A saúde foi definida pela Organização Mundial da Saúde (OMS) como uma perfeita condição de bem-estar físico, mental, social e emocional. Mas, por que emocional? Além das disfunções genéticas, cerebrais e hormonais que causam distúrbios, a civilização busca estar bem consigo, com sentimentos e emoções equilibradas que a levem à tão sonhada felicidade (1).
De acordo com Nogueira, Lins e Amorim (2): “[...] o sorriso harmonioso com uma face equilibrada é visto como sinal de beleza e sinônimo de jovialidade”. Mas, deixando os aspectos do bem-estar emocional de lado, há a necessidade de se olhar mais de perto para a saúde física e fisiológica. É nesse sentido que os conhecimentos de harmonização orofacial ingressam em nossa civilização, em busca do alinhamento perfeito do rosto, correção do equilíbrio dos elementos faciais, restauração do processo correto de mastigação, melhoria da articulação da mandíbula, corrigindo assim os desvios de mordida, a respiração e a redução de fenômenos alérgicos e dores de cabeça. A harmonização orofacial não trata apenas da estética, mas da saúde integral do paciente (3).
Esse conjunto de procedimentos, baseados em técnicas, vem se tornando uma tendência e, por envolver estratégias e técnicas específicas, não pode ser realizado por profissionais de estética, sendo um serviço de saúde. A odontologia estética e seus profissionais, com especializações e estudos, buscam, desta maneira, atender aos pacientes com a complementação dos tratamentos odontológicos, atingindo, por exemplo, níveis maiores de sucesso nas reabilitações orais. De acordo com a Resolução CFO-198, de 29 de janeiro de 2019, a Harmonização Orofacial foi reconhecida como uma especialidade odontológica, tendo sua prática regulamentada entre profissionais atualizados com conhecimentos técnicos, habilidades e responsáveis pelos procedimentos realizados (3, 4, 5).
De acordo com a Resolução CFO-198 (4), a harmonização orofacial engloba um conjunto de procedimentos visando o equilíbrio da face e de suas funções, tais como: redução da papada com enzimas, bichectomia, uso de agregados leucoplaquetários autólogos, uso de biomateriais indutores percutâneos, procedimentos biofotônicos, preenchedores faciais, microagulhamento, lifting e peelings, aplicação de toxina botulínica, bioestimuladores, processos de intradermoterapia, lipoaspiração facial, aplicação de laser e luz pulsada, técnicas de rejuvenescimento não ablativos (sem cirurgias e menos invasivos) e instalação de fios de sustentação cutânea.
O presente trabalho justifica-se pela necessidade de se apresentar a fundamentação científica em relação à aplicação dos fios de sustentação cutânea, seus tipos, tipo de tracionamento, em especial quanto ao tempo de lifting dos fios espiculados, as complicações de cada material e técnica, buscando discutir sua importância na harmonização orofacial.
Objetivos
Objetivo Geral
O presente trabalho tem por objetivo geral descrever, no âmbito da harmonização orofacial, as técnicas de instalação de fios de sustentação, discutindo sua importância na harmonização facial, suas vantagens, desvantagens e tendências.
Objetivos Específicos
Os objetivos específicos do presente trabalho foram:
a) Discorrer sobre a harmonização orofacial empregando os fios de sustentação;
b) Descrever os tipos de fios de sustentação existentes, técnicas de aplicação, resistência e tempo de permanência, e os efeitos positivos e negativos para a saúde e estética;
c) Discutir sobre as vantagens e desvantagens dos fios de sustentação, bem como sua resistência e tempo de permanência.
Metodologia
O presente trabalho é do tipo de pesquisa bibliográfica, descritiva e explicativa (6), baseada no levantamento de artigos científicos sobre o assunto, nas bases de dados da Pubmed, Google Acadêmico, Scielo, Base de dados da legislação brasileira, e dados encontrados no Conselho Federal de Odontologia e na Sociedade Brasileira de Dermatologia, utilizando-se as seguintes palavras-chave: tipo de pele e sua estrutura, harmonização facial, fios de sustentação, lifting, fios de PDO, harmonização com fios, fios lisos e espiculados e tipos de fios. Com base nas leituras e reflexões, foi elaborado o presente trabalho.
Revisão de Literatura
Constituição da Pele
Considera-se a pele o maior órgão do corpo humano, pois envolve todo o organismo externamente. Alguns autores descrevem a pele como sendo constituída por três camadas: epiderme, derme e hipoderme. Outros consideram apenas duas camadas, a epiderme e a derme. A hipoderme, abaixo da derme, possui a função de união e suporte dos órgãos subjacentes. Nela encontram-se vasos sanguíneos, nervos, extremidades sensoriais, glândulas sudoríparas, sebáceas, folículos pilosos e uma camada de tecido adiposo (7).
De acordo com Benedetti (9), a epiderme, sendo a camada mais externa, é formada por camadas estratificadas e queratinizadas. A epiderme possui uma barreira de proteção, o manto hidrolipídico, que contém substâncias oleosas, ceramidas, aminoácidos, água e suor.
O estrato córneo, a camada mais externa da epiderme, é formado por células achatadas e sem núcleo, ligadas por desmossomos. Por muito tempo, foi considerada uma camada de células mortas. Entre o estrato córneo e a camada basal, existem outras três camadas: espinhosa, granulosa e lúcida.
Na camada basal, ou germinativa, as células prismáticas chamadas de queratinócitos realizam mitoses constantes, originando as novas células da pele. Acima delas, localizam-se os melanócitos, que contêm melanina e protegem as células contra a radiação ultravioleta. Além dos melanócitos e queratinócitos, existem as células de Langerhans (resposta imunológica) e as células de Merkel (percepção do toque) (7).
Na derme, encontram-se as células fibroblastos (produção de elastina e colágeno), o sistema imune (macrófagos, linfócitos) e os anexos da pele. Abaixo da derme, localiza-se o Tecido Subcutâneo ou Hipoderme, que protege contra variações de temperatura e choques mecânicos (7).
De acordo com Fitzpatrick (10), a pele se classifica em seis fototipos, conforme a concentração de melanina, descritos no quadro a seguir.
Envelhecimento Cutâneo
Regeneração Celular
A regeneração celular é desencadeada para a reposição de células mortas ou quando ocorre uma lesão na pele. As células responsáveis pela reposição encontram-se na camada basal, e as células jovens migram para as camadas mais superiores.
As três células envolvidas na regeneração celular são: estáveis, lábeis (em constante multiplicação na camada basal) e permanentes (12). A partir da lesão, inicia-se a liberação de mediadores químicos que estimulam a regeneração. O processo de cicatrização ocorre em três fases: inflamatória, granulação/proliferação e remodelação/maturação (13).
Moléculas biológicas regulam o ciclo celular, e estudos brasileiros vêm desenvolvendo conhecimentos sobre fatores de crescimento em plasma rico em plaquetas.

Envelhecimento
O envelhecimento cutâneo é um processo dinâmico e progressivo que ocorre de duas formas: intrínseco e extrínseco (14). O envelhecimento intrínseco (natural) envolve a hereditariedade, a redução da produção hormonal, o aumento dos radicais livres e a reabsorção muscular, gordurosa e de colágeno. Concomitantemente, a membrana celular é destruída pelo ataque dos radicais livres, e a modificação da estrutura óssea causa a perda de sustentação da pele (14).
De acordo com Monteiro (15), o envelhecimento causa outras modificações, como redução da produção de proteínas, afinamento da pele, perda de elasticidade, atrofia muscular e surgimento de manchas. O envelhecimento extrínseco (artificial) é gerado por poluição, fatores climáticos, uso de álcool, fumo e medicamentos. A radiação solar é o fator mais frequente e irreversível, provocando a degradação do colágeno e o desencadeamento de um processo inflamatório crônico (16).
As rugas se formam como resultado da perda de tônus e da redução da síntese de colágeno e elastina (17). Elas podem ser classificadas de acordo com os danos produzidos na pele em Grau I (Leve), Grau II (Moderado), Grau III (Avançado) e Grau IV (Intenso) (16).
O Dr. Richard Glogau criou uma classificação de fotoenvelhecimento que auxilia no planejamento das técnicas de harmonização orofacial (18).
Tratamentos Estéticos e Procedimentos de Harmonização Orofacial
Souza et al. (19) acreditavam que muitas técnicas seriam desenvolvidas com base na pesquisa médica para amenizar os efeitos do envelhecimento. A área da estética utiliza procedimentos e recursos fisioterápicos e cosméticos, mas não possui autorização para procedimentos que requerem recursos médicos ou cirúrgicos.
As tendências futuras baseiam-se no profundo conhecimento da face, em procedimentos menos invasivos e na adoção de produtos mais autônomos (20). Outras tendências incluem preenchedores e toxina botulínica mais modernos, a ultrassonografia na harmonização e a integração de procedimentos (20).
Alguns procedimentos já utilizados no Brasil incluem (18, 20, 21):
Aplicação de toxina botulínica;
Ácido hialurônico;
Eletrolifting;
Radiofrequência;
Preenchedores rígidos (22);
Bichectomia;
Peeling químico (14);
Lifting com fios faciais (PDO, PLLA, PCL, PP);
Uso do ultrassom Doppler para guiar a passagem dos fios (23).
Fios de Sustentação
Com o passar dos anos, a pele perde sustentação quando ocorre a lipodistrofia dos coxins adiposos, alterando a forma do rosto. O lifting facial com fios visa promover a recuperação dos contornos faciais, reduzindo a flacidez. Esta técnica é considerada não ablativa ou minimamente invasiva (24).
A técnica foi criada na década de 90 pelo cirurgião russo Sulamanidze, que utilizou fios de polipropileno (fios russos). Posteriormente, surgiram os fios de policaproamida (fios búlgaros), que são absorvíveis (25). A partir de 2010, foi criada uma classificação para os fios de sustentação dérmica: inabsorvíveis e absorvíveis (26).
A suspensão cutânea evoluiu para duas técnicas: a suspensão subcutânea com SMAS (sistema musculoaponeurótico superficial da face) e o reposicionamento em blocos no sentido vertical após descolamento subperiosteal.




O procedimento de instalação dos fios não é cirúrgico. Requer anamnese completa, planejamento, seleção dos fios e técnicas adequadas, além de anestesia local para a inserção das microcânulas ou agulhas na camada SMAS (30).



Existem contraindicações para essa técnica, como tendência a queloides, gravidez, doenças autoimunes e uso de anticoagulantes. Cuidados pós-tratamento incluem evitar cremes com ácidos, fototerapias e exposição solar (32).
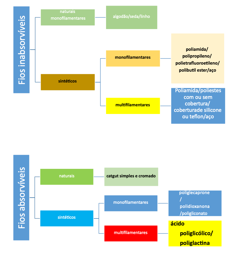
Classificação dos Fios de Sustentação
Os fios de sustentação podem ser classificados de acordo com sua composição, morfologia e tipo de instalação.
Composição dos Fios de Sustentação
Fios inabsorvíveis: Formados por polipropileno (fios russos, búlgaros) ou ouro. São permanentes e rígidos, podendo ser rejeitados pelo organismo, causando nódulos e inflamações (25).
Fios absorvíveis: Compostos por materiais biocompatíveis, como polidioxanona (PDO), ácido poli-L-lático (PLLA) e policaprolactona (PCL). Estimulam a produção de colágeno e possuem dupla função: tração (fios com espículas) e bioestimulação (fios lisos) (33).

Morfologia dos Fios de Sustentação
Fios lisos: Sem garras, indicados para bioestimulação. Podem ser do tipo screw (parafuso), mono e twin. São recomendados para definição de contornos e bioestimulação do colágeno (33).
Fios espiculados (farpados): Com calibre maior, indicados para casos de flacidez leve a mediana. As espículas podem ser unidirecionais ou bidirecionais (30).
Tipo de Instalação dos Fios de Sustentação
O dispositivo de entrada pode ser por cânulas ou agulhas. Com cânulas, o procedimento é relativamente mais seguro, pois a cânula desliza sob a pele sem causar danos a vasos e nervos. A escolha do diâmetro da cânula depende da área de aplicação (30).

A outra técnica utiliza agulhas em substituição à cânula. Os tipos de agulhas podem variar de acordo com os objetivos da técnica (30).
Intercorrências da Instalação de Fios de Sustentação
As complicações podem surgir como consequência da instalação dos fios (30). As mais frequentes são dor, assimetrias, pruridos, hematomas e extrusão do fio.
Infecções podem ocorrer devido ao manuseio de mãos contaminadas. A inserção muito profunda pode atingir vasos e nervos, enquanto a inserção muito superficial pode gerar efeitos visuais indesejáveis e granulomas.



Vantagens e Desvantagens de Cada Tipo de Fio de Sustentação
Comparando os fios não absorvíveis e os absorvíveis, os inabsorvíveis possuem um tempo de duração maior. Por outro lado, os absorvíveis têm um tempo de lifting que varia de 60 a 238 dias, aproximadamente. Então, por que os profissionais foram, aos poucos, deixando de utilizar os fios inabsorvíveis?
De acordo com Medeiros, Araújo Filho e Carvalho (35), um fio de sutura de boa qualidade deve ter resistência, elasticidade, flexibilidade, baixo coeficiente de atrito, ser minimamente reativo ao tecido e não ser alergênico ou mutagênico.



Análise dos Fios Absorvíveis e o Tempo de Lifting
O procedimento de instalação de fios é uma prática da harmonização orofacial aplicável tanto à estética quanto à restituição dos contornos da face. O profissional responsável deve ter o conhecimento para selecionar materiais, estratégias, tipos de fios e orientar o paciente sobre as manutenções posteriores.
Com base na composição dos materiais, é possível fazer uma comparação. No quadro a seguir, encontram-se listados quatro tipos de fios absorvíveis e suas características (33).

A diferença entre os fios baseia-se na sua composição, que lhe confere maior ou menor resistência à tração. Essa resistência é a capacidade do fio de manter os tecidos tracionados. Com o tempo, os fios são absorvidos, perdendo sua estrutura e rigidez, e os tecidos voltam à sua conformação anterior.
Discussões e Conclusão
A harmonização orofacial com fios de sustentação apresenta como benefícios a possibilidade de reestruturação do rosto e pescoço por meio de procedimentos minimamente invasivos, que geram um efeito lifting rejuvenescedor e promovem a bioestimulação de colágeno e fibrina. Os procedimentos são rápidos, seguros e suavizam os sinais de envelhecimento, com menor tempo de recuperação.
Os fios de sustentação entram nesse cenário como instrumentos de trabalho dos profissionais de odontologia, com uma variedade de classificações e técnicas de instalação, sendo que tais conhecimentos devem fazer parte do dia a dia dos profissionais.
Neste estudo, Gerges et al. (37) concluíram que a aplicação dos fios de PDO representa um procedimento relativamente simples, eficaz, possível de se realizar no consultório e que apresenta um índice de satisfação do paciente muito elevado.
Cabe ressaltar que cada paciente tem suas características, e um fio pode ser mais recomendável do que outro, não havendo um padrão de recomendações. O profissional deverá realizar uma profunda anamnese, estudando e planejando os melhores materiais e técnicas para promover a sustentação dos tecidos moles faciais e a bioestimulação, resultando na melhoria do aspecto e na saúde integral dos pacientes.
Referências Bibliográficas
Cavalcanti A, Azevedo JF, Mathias P. Harmonização Orofacial: a Odontologia além do sorriso. J Dent Public Health. 2017.
Nogueira LT, Lins AAB, Amorim JS. O uso de ácido hialurônico e toxina botulínica na harmonização orofacial: revisão de literatura. Cathedral. 2020.
Duarte ALF, Lírio FC. Harmonização orofacial: revisão de literatura [Trabalho de Conclusão de Curso]. Uberaba: Universidade de Uberaba; 2020.
Brasil. Conselho Federal de Odontologia. Resolução CFO-198/2019. Reconhece a Harmonização Orofacial como especialidade odontológica, e dá outras providências. 2019.
Garbin AJI, Wakayama B, Saliba TD, Garbin CAS. Harmonização orofacial e suas implicações na odontologia. Braz J Surg Clin Res. 2019.
Lakatos EM, Marconi MA. Fundamentos de metodologia científica. 5ª ed. São Paulo: Atlas; 2003.
Universidade Federal de Alfenas (UNIFAL). Histologia interativa – pele e anexos [Internet]. Alfenas: UNIFAL; 2021 [citado 10 nov 2021]. Disponível em: https://www.unifal-mg.edu.br/histologiainterativa/pele-e-anexos/
Merck Sharp & Dohme (MSD). Biologia da pele [Internet]. Kenilworth (NJ): MSD; 2021 [citado 10 nov 2021]. Disponível em: https://www.msdmanuals.com/pt/casa/distúrbios-da-pele/biologia-da-pele/estrutura-e-função-da-pele
Benedetti J. Estrutura e função da pele [Internet]. MSD Manuals; 2019a [citado 10 nov 2021]. Disponível em: https://www.msdmanuals.com/pt/casa/distúrbios-da-pele/biologia-da-pele/estrutura-e-função-da-pele
Sociedade Brasileira de Dermatologia Regional do Rio de Janeiro (SBDRJ). Qual é seu fototipo de pele? [Internet]. Rio de Janeiro: SBDRJ; [data desconhecida] [citado 15 nov 2021]. Disponível em: https://sbdrj.org.br/qual-e-seu-fototipo-de-pele/
Benedetti J. Visão geral dos efeitos da luz solar [Internet]. MSD Manuals; 2019b [citado 15 nov 2021]. Disponível em: https://www.msdmanuals.com/pt/profissional/distúrbios-dermatológicos/reações-à-luz-solar/visão-geral-dos-efeitos-da-luz-solar
Universidade Federal do Acre (UFAC). Tecido de regeneração e reparação: regeneração e cicatrização [Internet]. Rio Branco: UFAC; 2017 [citado 15 nov 2021]. Disponível em: http://www2.ufac.br/geralpat/tecido-de-renovacao-e-reparacao-regeneracao-e-cicatrizacao
Swed DN, Santos VLP. Fatores de crescimento envolvidos na cicatrização da pele. Cad Esc Saúde. 2015;1(15):7-17.
Ruivo AP. Envelhecimento cutâneo: fatores influentes, ingredientes ativos e estratégias de veiculação [Dissertação]. Porto: Universidade Fernando Pessoa; 2014.
Monteiro E. Envelhecimento Facial: Perda de Volume e Reposição com Ácido Hialurônico. 2010.
Santos IML, Meija DPM. Abordagem fisioterapêutica no envelhecimento facial [Monografia]. [local desconhecido]: Faculdade Ávila; 2013.
Padilha LJ, Machado MA, Silva V, Reis G. Microagulhamento no envelhecimento facial. 2019.
CONTOX. A classificação de Glogau e os 4 níveis de envelhecimento [Internet]. 2019a [citado 17 dez 2021]. Disponível em: https://contox.com.br/a-classificacao-de-glogau-4-niveis-de-envelhecimento/
Souza SLG, Braganholo LP, Ávila ACM, Ferreira AS. Recursos fisioterapêuticos utilizados no tratamento do envelhecimento facial. Rev FAFIBE ON LINE.
Comunidade HOF. Semana da Harmonização da Face: 3º dia - Tendências: O Futuro da Harmonização Facial [Vídeo]. YouTube; 2020 [citado 17 dez 2021]. Disponível em:
CONTOX. Toxina botulínica e preenchimento com ácido hialurônico – oportunidades e procedimentos em odontologia [Internet]. 2019b [citado 17 dez 2021]. Disponível em: https://contox.com.br/wp-content/uploads/2019/06/Livro-Iniciação-na-HOF.pdf
Sykes JM, Cotofana S, Trevidic P, et al. Upper Face: Clinical Anatomy and Regional Approaches with Injectable Fillers. Plast Reconstr Surg. 2015;136(5 Suppl):204S-218S.
Lee W, Moon HJ, Kim JS, Chan BL, Yang EJ. Doppler ultrasound-guided thread lifting. Dermatol Surg. 2020;46(4):539-45.
Bortolozo F. A-PDO Técnica de elevação de sobrancelhas com fios de polidioxanona ancorados - relato de 10 casos. Braz J Surg Clin Res. 2017;20(1):76-87.
Honorato LSM. Tratamento com fios para harmonização facial [Monografia]. Sete Lagoas: FACSETE; 2018.
Tavares A, Oliveira C, Torres E, Bahmad Jr F. Rejuvenescimento facial com fios de sustentação. Braz J Otorhinolaryngol. 2017;83(6):712-7.
Kusztra EJ. Fios de polidioxanona (PDO) na flacidez da face: como usar? FACE REVISTA. 2019.
TOX UPDATE. Fios Faciais. Rev TOX UPDATE. 2018;2(6).
Silva MLA, Aboudib JH, Castro CC. Anatomia aplicada do ramo temporal do nervo facial: estudo do risco potencial de lesão durante cirurgia do rejuvenescimento facial. Rev Bras Cir Plást. 2010;25(4):604-13.
Velasco RG. Instituto Velasco. Conheça todas as especificações dos Fios de PDO, dos lisos ao de sustentação! [Vídeo]. YouTube; 2021 [citado 10 nov 2021]. Disponível em:
Gonçalves B. Lifting facial com fios de sustentação [Vídeo]. YouTube; 2021 [citado 15 nov 2021]. Disponível em:
Volkart FB, Rosa MAG. Técnica de rejuvenescimento através da instalação de fios de polipropileno. Rev Tox Update. 2018;2(6).
Gonçalves B. Fios de Sustentação. Apostila de curso; 2021.
Perrone M. Correção do desvio de hemiface na lesão do nervo facial através da utilização de fio de polipropileno de autossustentação de tripla convergência. Rev Col Bras Cir. 2012;39(5):433-5.
Medeiros AC, Araújo Filho I, Carvalho MDF. Fios de sutura. J Surg Clin Res. 2016;7(2):74-86.
Silveira MR, Marinho RCRS, Alcântara CPBC, et al. Complicações com fios de PDO: série de casos. Congresso de oftalmologia da USP; 2020.
Gerges MW, Hassan GFR, Mostafa WA, Maadawy IEL. The efficacy of the absorbable polydioxanone (PDO) threat lift in lower face (marionette line) rejuvenation. J Adv Med Med Res. 2021;33(8):52-60.
Download





























